Automating Stewardship Excellence

It’s my favourite time of the year. Not because I spend my weekends drenched in the rain hanging Christmas lights around the guttering. Not because I’m up and down the loft ladders hiding presents from curious eyes. And certainly not because I’m searching the house to find the meat thermometer that skewers the Turkey once a year.

It’s because KPMG releases their annual “Customer Experience Excellence” report. I love it, and charities should, too!

Why charities need to take note.

Over the last 15 years, KPMG has identified the “Six Pillars” of Customer Experience Excellence. A set of values that encompass how aspirational organisations delight customers, engineer winning journeys, create growth and reduce costs.

Admittedly, this is not an assessment of charitable supporter sentiment or a review of revolutionary retention rates (try saying that after a few Irish Liqueurs). It is, however, a comprehensive assessment of modern consumers' expectations when engaging with any organisation.

These six pillars are:

  1. Integrity: Being trustworthy and engendering trust (*)
  2. Resolution: Turning a poor experience into a great one
  3. Expectations: Managing, meeting and exceeding customer expectations
  4. Time & Effort: Minimising customer effort and creating frictionless processes
  5. Personalisation: Using individualised attention to drive emotional connections (*)
  6. Empathy: An understanding of the customer’s circumstances to drive deep rapport (*)

Achieving excellence across these pillars increases trust and loyalty between consumers and an organisation, the winning formula for sustainable growth.

By applying these proven and logical pillars to their fundraising strategies, charities can also benefit from increased retention rates, improved income yield and longer-term relationships.

Fundraising with Integrity.

If consumers trust a brand, they are far more likely to become long-term repeat customers. I refer to this pillar as the “John Lewis” effect.

My Mum (Her Royal Highness) always shops at John Lewis and probably always will. She feels safe and secure buying there, comfortable and confident with their customer service, and perceives the company as transparent and fair with their partnership model.

So how can charities achieve the “John Lewis” effect? Let’s look at the building blocks of “Integrity” and identify where fundraisers can incorporate these traits into donor experiences.

Building trust
  • Explainability: How well is the charity communicating to the supporter how their financial support will make a difference.
  • Transparency: How well is the charity conveying who, why and how their data and financial transaction is being processed.
  • Sustainability: Is the charity proactively protecting the environment when handling donations and thank-you correspondence. Is the charity explaining how, where and why automation is used in the donation process to ensure maximum benefit to the cause.
  • Reliability: Does the donor perceive the charity to be dependable, or trustworthy.
  • Accountability: Does the charity offer clear signposting to their annual accounts and statements of purpose?
  • Privacy: Does the charity make it clear and coherent about how they protect and respect the donor’s data.
  • Security: Does the data and transaction collection process feel safe and secure, or is the supporter sent to other websites to complete these sensitive processes.

“At the foundation of The Six Pillars is Integrity, which, along with its outcome, trust, forms the cornerstone of all customer relationships. Much like Maslow’s hierarchy of needs, The Six Pillars function as a progressive framework, with each level building on the last to create an emotionally engaging and memorable customer experience.”

Establishing a baseline integrity connection with a supporter is crucial in the relationship-building process. Progressing a one-time donor into a long-term repeat supporter is the holy grail for fundraising teams, and following these proven points is a recipe for success.

In the next stage, we need to deliver a memorable and rewarding post-transaction experience to supporters that galvanises trust and commitment.

Fundraising with personalisation and empathy.

According to KPMG, personalisation is “tailoring the experience to the individual needs and preferences of each donor”. Empathy focuses on “Understanding and caring for the donor’s emotional needs”.

We can see this “personalisation” when shopping on Amazon or browsing films on Netflix. These organisations record your buying and watching habits and tailor the experience based on this collected data: “you may also be interested in” or “based on films you like”. Simple but effective.

When it comes to fundraising, personalisation and empathy take on new levels of importance when creating emotional context and connection.

Acknowledging whether the donor has supported the organisation in the past, to what value and for what motivation are crucial ingredients of improving a donor’s experience and forming deeper lines of connectivity.

Looking at the typical data on a charity’s CRM system for a constituent, we can immediately identify personalisation and empathy opportunities. For example:

  • How often have they given in the past and through what channels?
  • Are they a lottery player? Do they participate in our raffles? Regular giver?
  • Have they participated in any of your past events?
  • What were their past giving motivations? Have they given in memoriam?

If a charity is recording this level of donor data, then it makes perfect sense to use it to improve the giving experience of the supporter through personalisation and empathy.

In the past, this information “may” have been used to provide context to a written letter or a personal phone call, but in the pursuit of cutting cloth according to means, how sustainable is this form of communication for mass-volume, low-value supporters?

Automating donor personalisation and empathy.

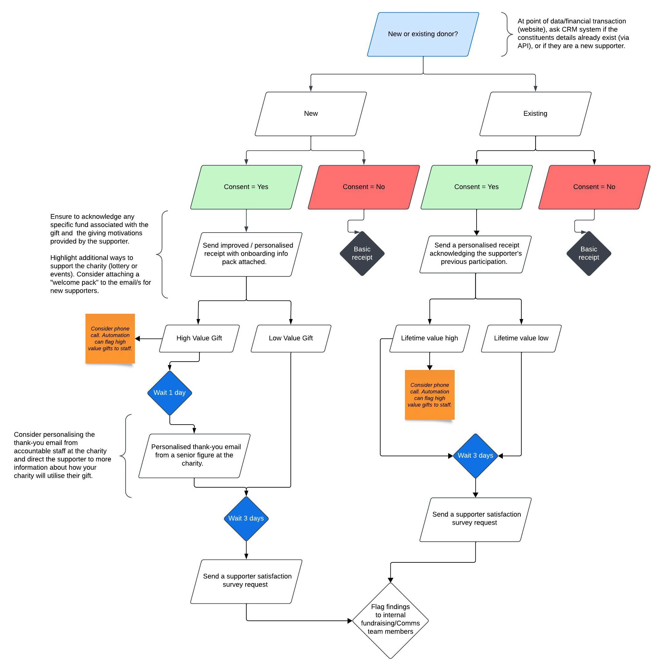
The best way to deliver a personalised and empathetic supporter experience to the masses, is by connecting your internal system (CRM) to your external data-gathering points (website). An example of this would be using donorflex’s API module to synchronise with your website in real time.

By doing so, your website can immediately identify if the donor “checking out” of a donation process is a new or existing supporter. Based on this simple “yes” or “no” check we can now tailor the “transaction complete” landing page and subsequent “thank-you” correspondence.

User Experience Flow

If we record the giving motivations of each donor, then we can leverage this information to add layers of empathy to the donor’s post-transaction experience. For example, acknowledging previous memoriam donations is a simple yet effective way of telling the supporter that you care and acknowledge them as a valued individual.

Because these forms of personalisation and empathy are automated and require no human intervention, charities can improve the donor’s experience while at the same time driving down administrative overheads, a key outcome that KPMG Six Pillars contributes toward.

Digital automation leverages data to create highly personalised experiences. By connecting data gathering points to CRM systems, charities can automatically analyse donors’ behaviour, preferences, and past interactions to provide tailored experiences. Automation can predict what a donor might need next or offer personalised messages that empathise and resonate with their individual preferences.

Summary

KPMG’s Six Pillars research focuses on retail consumerism; however, it is important to remember that your donors are also consumers, and their expectations are shaped by their retail experiences.

If the organisations listed in this year’s Six Pillars publication are committed to the principle that customer experience excellence leads to improved incomes and reduced overheads, then it would be folly to ignore their lead.

Implementing the principles of the Six Pillars of Donor Experience Excellence doesn’t have to be complicated or costly. Much of the automation functionality mentioned in this article is within the reach of most charities and can be up and running in weeks.

In a world where consumers demand excellence, charities should constantly strive to create strong connections through integrity and delight their supporters with personalised and empathetic experiences.

If you want to explore Dreamscape’s fundraising automation services, including CRM integration and automated personalised stewardship sequences, contact us today to discover how you can achieve Donor Experience Excellence.